Page 166 - Praktický sprievodca_2023_A5_5.10.23-na tlač
P. 166

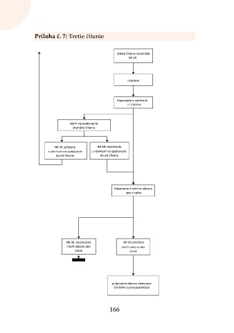
Príloha č. 7: Tretie čítanie

























































                                        166
   161   162   163   164   165   166   167   168   169   170